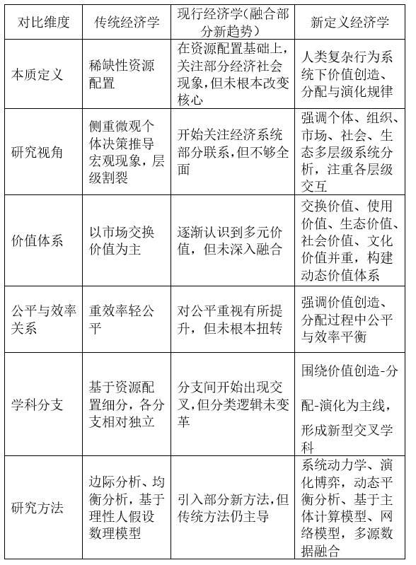
本研究深切分解了经济学以“稀缺性资本设置装备摆设”为焦点定义的内正在局限性,立异性地提出“经济学素质上是研究人类复杂行为系统下价值创制、分派取演化纪律的学科”。采用“个别-组织-市场-社会-生态”的多层级阐发框架,打破了保守层级的割裂现象。研究者需从分歧系统层级及其交互关系出发,切磋经济现象的生成机制。学科分支将环绕“价值创制-分派-演化”这一从线进行沉组,新定义将打破宏不雅取微不雅的二分法及保守学科分支的固有边界,鞭策经济学朝着跨学科融合、多层级动态阐发、价值多元化的标的目的成长,为处理全球性经济问题供给立异的理论框架取实践径。自萨缪尔森正在中确立“经济学是研究稀缺性资本设置装备摆设”的定义后(Samuelson,1955),这一认知框架持久从导着经济学的成长。正在此根本上,经济学逐渐建立起宏不雅经济学取微不雅经济学的二分系统,并衍生出劳动经济学、商业经济学、金融经济学等细分学科。正在工业及和后经济沉建阶段,该学科分类系统凭仗对经济现象的注释力取政策制定的指点价值,无力鞭策了经济学学科的繁荣以及经济社会的成长。然而,跟着数字手艺深度沉构出产关系、全球生态危机持续加剧,经济学理论正在注释区块链经济、人工智能伦理、天气变化等新兴议题时,出较着的注释力不脚取实践指点缺陷。例如,面临数据要素的非合作性特征、平台经济的收集效应、天气灾难的经济传导机制等问题,保守理论框架难以供给系统性处理方案。诺贝尔经济学近年来屡次授予行为经济学、尝试经济学、轨制经济学范畴的学者,这一趋向深刻反映出学界对保守范式的反思取冲破需求。正在此布景下,从头审视经济学素质及其学科分类系统,成为鞭策学科立异成长、回应时代挑和的环节。本文可能的立异点如下:起首,通过深切分解经济学以“稀缺性资本设置装备摆设”为焦点定义的内正在局限,本研究力求冲破保守认知框架,为经济学供给更为全面和深切的学科素质定义。其次,本研究立异性地提出“经济学素质是研究人类复杂行为系统下价值创制、分派取演化纪律的学科”,这一新定义不只拓展了经济学的研究视野,还为其跨学科融合供给了理论根本。再者,本研究采用“个别-组织-市场-社会-生态”的多层级互动的阐发框架,旨正在打破保守层级的割裂现象,从而更深切地舆解经济现象的生成机制。最初,本研究将环绕“价值创制-分派-演化”这一从线沉组新学科,以期鞭策经济学朝着多层级动态阐发、价值多元化的标的目的成长,为处理全球性经济问题供给立异的理论框架取实践径。本文的布局放置如下:第一部门是引言;第二部门是当前经济学的理论基石、实践窘境取负面效应;第三部门是经济学素质沉构的新定义;第四部门是环绕价值焦点,深度沉构学科分支;第五部门是研究结论及瞻望。经济学的理论基石、实践窘境取负面效应可从以下三个维度深切切磋:起首,经济学的理论架构取方式系统;其次,保守分类系统正在现代经济中的顺应性挑和;最初,保守经济学素质所激发的社会经济负面效应。保守经济学以“稀缺性资本设置装备摆设”为焦点,建立了一套严密且条理分明的理论系统。正在微不雅层面,亚当・斯密于1776年提出的经济人假设(Smith,1776)奠基了根本,经济学家借帮边际阐发方式,通过求解效用最大化和利润最大化模子,深切分解个别消费者和企业的决策行为。消费者正在预算束缚下,会衡量分歧商品的边际效用,隆重选择采办组合以实现本身效用的最大化(Marshal,1890)。例如,沉视健康的消费者正在选购食物时,会分析考量食物的养分价值取价钱,力图正在健康取成本之间找到最佳均衡点。企业则根据边际成本取边际收益的对比,切确确定最优产量,全力逃求利润最大化。制制企业会亲近关心原材料价钱波动和市场需求变化,矫捷调整出产规模,确保每添加一单元产量所带来的收益大于成本。正在宏不雅层面,凯恩斯于1936年提出的总需求-总供给模子(Keynes,1936),成为阐发国平易近经济总量运转纪律的焦点东西,次要用于处理经济增加、通货膨缩、赋闲等宏不雅经济问题。保守经济学高度注沉市场机制研究,将价钱机制视为资本设置装备摆设的焦点,通过供需理论注释市场价钱的构成取变更,以及价钱若何指导资本实现无效设置装备摆设。瓦尔拉斯正在1874年提出的一般平衡理论(Walras,1874),深切切磋了完全合作市场前提下,所有商品和要素价钱达到平衡形态时资本的最优设置装备摆设环境。这些典范理论和方式彼此交错,配合形成了保守经济学严谨而系统的学问框架,为其后续成长奠基了根本。正在经济增加理论方面,诸多学者做出了主要贡献。哈罗德于1939年提出的哈罗德-多马模子(Harrod,1939),正在资本稀缺假设下,强调本钱堆集对经济增加的环节感化,认为经济增加率取决于储蓄率和本钱-产出比。索洛正在1956年提出的新古典增加模子(Solow,1956)进一步指出,手艺前进是经济持续增加的环节要素,正在资本无限的环境下,手艺前进可以或许提超出跨越产效率,鞭策经济增加。罗默于1986年提出的内生经济增加模子(Romer,1986)则认为,手艺前进并非外生给定,而是由经济系统内部的研发投入、人力本钱等要素决定,学问和手艺立异具有外部性,能鞭策经济持续增加。卢卡斯于1988年通过两本钱模子和两商品模子,将人力本钱做为一个的要素纳入经济增加模子(Lucas,1988),提出了以人力本钱为焦点的经济增加模式,强调人力本钱投资的内部效应和外部效应,人们的人力本钱程度可彼此传送,推进经济增加。North,D。C。(1990)强调轨制正在经济绩效中的主要感化,无效的轨制可以或许降低买卖成本,推进经济增加和成长。然而,跟着时代的演进,保守经济学了诸多严峻挑和。微不雅层面,消息不合错误称、行为误差等要素不竭冲击着经济人假设,个别决策并非老是完全(Thaler,1994)。正在消息爆炸的当下,消费者易受告白、情感等要素影响,做出并非基于纯粹阐发的消费决策,例如因告白宣传而感动采办不合适本身现实需求的商品。宏不雅层面,全球化、手艺前进和轨制变化的加快,使得经济系统呈现出更强的非线性、不确定性和彼此依赖性,保守的静态平衡阐发框架难以应对复杂多变的经济现实。正在阐发国际商业问题时,保守理论难以全面考量之间复杂的、文化要素对商业关系的深刻影响,例如国度间因关系严重而设置商业壁垒,这是保守理论无法充实注释的现象。此外,保守经济学常常轻忽人的客不雅能动性和社会文化布景,正在注释经济现象时存正在较着局限性。以劳动力市场为例,保守阐发仅关心供乞降价钱机制,忽略劳动者小我的职业逃求、社会文化对工做选择的影响,导致对布局性赋闲等现象的注释不敷深切。一些劳动者因热爱某行业,即便该行业就业合作激烈、工资不高也会选择进入,这取保守理论预测存正在较大误差。当前经济学仍面对若干局限:一方面,其轻忽多元价值性,价值维度的单一化严沉限制了成长视野;另一方面,微不雅经济学侧沉于边际阐发的局部最优,而宏不雅经济学则逃求全体最优,二者之间矛盾显著,且缺乏基于以报酬本的价值创制、价值分派及演化的动态阐发视角。这些问题亟待经济学界深切摸索新的理论取方式,以期更无效地注释和应对现实经济难题。宏不雅-微不雅二分法正在阐释数字经济现象时面对窘境。以平台经济为例,微不雅从体(用户、商家)的行为通过算法保举、收集效应等机制,敏捷传导并影响宏不雅经济层面的就业布局和财产合作款式。例如,短视频平台上个别创做者的内容产出,借帮平台算法保举机制,不只影响告白市场的资本分派,催生新的职业形态如网红经济、曲播带货,最终改变宏不雅就业布局。然而,保守经济学的层级阐发难以捕获这种复杂的联动效应,导致对经济系统全体运转纪律的认知缺失。保守学科分支的固化鸿沟严沉限制了对新兴经济现象的研究。劳动经济学因取人工智能研究脱节,难以注释算法办理、零工经济对劳动关系的沉塑。正在网约车行业中,平台通过算法对司机的接单、派单、办事评价进行及时办理,这种新型劳动关系涉及手艺使用、组织办理、劳动权益等多方面问题,单一的劳动经济学视角无法全面分解。商业经济学正在应对数字商业中的数据跨境流动、数字产物关税等问题时,缺乏无效的理论东西。数字商业中,数据做为焦点要素,其流动法则、现私、价值评估等问题需要经济学取、计较机科学的协同研究,但保守学科分类使得相关研究难以整合。保守分类系统下的各学科均以市场互换价值为焦点,轻忽生态价值、社会价值、文化价值等非市场化维度。正在天气变化问题上,保守经济学因无法量化生态系统办事价值,如碳汇功能、生物多样性价值,导致政策制定呈现系统性误差。例如,正在评估大型根本设备扶植项目时,保守经济阐发往往只关心项目标间接经济效益,而忽略其对生态和社区糊口的持久影响,这种价值维度的单一化,使得经济学难以应对可持续成长、社会公允等全球性挑和。正在保守经济学的资本设置装备摆设逻辑下,本钱取劳动的失衡愈发严沉。本钱被视为环节要素,本钱所有者凭仗对出产材料的掌控,正在资本分派中占领劣势地位。企业为逃求利润最大化,常常倾向于添加本钱投入、削减劳动成本。正在制制业从动化升级历程中,大量流水线工人被机械代替,以致通俗劳动者收入增加迟缓以至赋闲,而本钱所有者因出产效率提拔获取更高利润,进一步拉大收入差距。同时,金融市场存正在显著的马太效应。以边际阐发为根本的金融投资策略,沉视资产的短期收益最大化。高净值群体和金融机构凭仗消息、资金劣势,可以或许精准把握投资机遇,通过复杂的金融东西获取高额报答。而通俗投资者因缺乏专业学问和资本,正在金融市场中处于劣势,以至可能因投资失败陷入贫苦。正在股票市场中,机构投资者通过量化买卖、高频买卖获取利润,散户投资者却常成为“韭菜”,加剧了财富正在分歧群体间的两极分化。保守经济学将资本设置装备摆设效率置于首位,为实现效率最大化,可能社会公安然平静持久成长好处。正在城市规划中,为逃求经济增加,大量优良资本向贸易核心和工业区域集中,导致教育、医疗等公共办事资本正在城乡、区域间分派不均,难以享遭到公允的成长机遇。正在资本设置装备摆设过程中,保守经济学往往低估资本的稀缺性和生态系统的价值。企业为降低出产成本、提高边际收益,过度开辟天然资本,轻忽成本。一些高污染企业正在未充实考虑影响的环境下,大量排放废气、废水,形成严沉的污染和生态,人类的取成长根底,了经济可持续成长的要求。正在押求资本设置装备摆设最优化的过程中,部门企业通过垄断市场、获取等体例实现好处最大化,构成性财富堆集。垄断企业凭仗市场安排地位,抬高产物价钱、产量,消费者残剩;一些好处集团通过逛说获取特殊政策和资本,进行寻租勾当,形成社会资本的华侈和不公等分配。此外,经济学的边际阐发难以无效处理外部性问题,导致经济勾当中的负外部性被轻忽,过于沉视局部最优,轻忽全体最优。化工企业正在出产过程中向河道排放有毒废水,对周边居平易近的健康和生态形成损害,但企业并未承担响应的成本,反而通过降低环保投入提高利润,本色是将成本给社会和,实现性的财富堆集。经济学素质沉构的新定义次要从以下三个方面进行阐述:起首,新经济学素质定义正在内涵上的冲破;其次,新定义对经济学成长的深远影响;最初,新定义经济学取保守及现行经济学的显著区别。本研究提出“经济学素质是研究人类复杂行为系统下价值创制、分派取演化纪律的学科”,这必然义实现了四大理论冲破。起首是价值维度的多元化拓展。冲破保守经济学以市场互换价值为焦点的局限,建立包含互换价值、利用价值、生态价值、社会价值、文化价值的动态价值系统(赵恢林,2025)。以NFT数字藏品为例,其价值不只源于市场买卖的互换价值,还涵盖艺术赏识的利用价值、文化认同的社会价值、区块链手艺立异的手艺价值,以及数字艺术创做的文化价值。其次是系统层级的全体性阐发。将经济系统视为由“个别行为-组织决策-市场机制--生态”形成的多层级复杂收集。各层级间通过非线性关系彼此感化,构成动态演化的全体。例如,正在数字平台生态系统中,用户的内容创做行为影响平台的算法保举法则,进而改变市场所作款式,并可能激发监管政策的调整,最终影响生态层的数据资本耗损取数字生态均衡。再者是动态演化的研究视角确立。强调手艺立异、轨制变化、文化演进等要素对经济系统的持续塑制感化。以互联网金融的成长为例,从收集领取到数字货泉的演进,是区块链手艺迭代、金融监管调整、社会金融不雅念改变配合感化的成果,呈现出径依赖取突变并存的演化特征。最初是以报酬本的价值导向明白。将人的全面成长和社会公允纳入经济学研究焦点,强调价值分派应兼顾效率取公允,避免因资本过度集中导致分化加剧。这四大理论冲破配合形成了新经济学素质定义的焦点内涵,为经济学的研究斥地了新的视野和径。价值维度的多元化拓展,使得经济学可以或许更全面、深切地舆解和评估各类经济勾当的影响和价值,为政策制定供给了更为丰硕的理论根据。系统层级的全体性阐发,则了经济系统内部的复杂性和动态性,强调了各层级间的彼此感化和全体演化,为经济学研究供给了更为宏不雅和系统的视角。动态演化的研究视角确立,使得经济学可以或许更好地把握经济系统的变化趋向和纪律,为预测将来经济成长供给了可能。以报酬本的价值导向明白,则强调了经济学研究的人文关怀和社会义务,为经济学的实践使用供给了更为明白的价值导向。新定义将完全沉塑保守学科分类逻辑。其一,宏不雅-微不雅二分法将被替代,采用“个别-组织-市场-社会-生态”的多层级阐发框架,打破保守层级割裂。研究者需从分歧系统层级及其交互关系出发,阐发经济现象的生成机制。正在研究金融科技时,既要阐发个别投资者正在智能投顾平台上的决策行为,也要切磋金融科技企业的组织架构取立异策略,同时考虑金融市场因手艺使用发生的布局变化,以及监管政策对行业成长的指导感化,还要评估数据核心能耗对生态的影响。其二,学科分支将环绕“价值创制-分派-演化”从线进行沉组,构成数字经济价值论、金融价值经济学、财产价值经济学等新型交叉学科。将个别、组织、市场、社会、生态五个层级纳入学科研究的视野,通过探究各层级间的彼此感化关系,以及这些感化对价值创制、分派取演化发生的影响。其三,研究视角将从局部平衡阐发转向系统动力学阐发,使用复杂收集阐发、系统仿实、机械进修等方式,研究经济系统的出现特征和动态演化纪律。沉构经济学素质,从研究资本设置装备摆设转向关心人类复杂行为系统下价值创制、分派取演化纪律,具有严沉意义。新的经济学素质定义强调多元价值的均衡取协调,不只关心经济效率,更沉视社会公允、生态可持续性和人的全面成长。通过这种改变,能够指导经济学研究跳出纯真逃求资本设置装备摆设最优的狭隘框架,愈加全面地考虑经济勾当对社会、和人类福祉的影响,如差距扩大、天气变化、社会矛盾加剧等,供给更无效的理论指点和处理方案,鞭策经济学理论取实践的立异成长。新定义经济学取保守经济学及现行经济学(融合部门新趋向)存正在显著差别(见表1)。保守经济学次要基于稀缺性资本设置装备摆设的素质定义,侧沉于微不雅个别决策推导宏不雅现象,其研究视角相对狭隘,层级割裂,价值系统以市场互换价值为从,沉效率轻公允。学科分支基于资本设置装备摆设细分,各分支相对,研究方式次要采用边际阐发、平衡阐发,基于人假设的数理模子。现行经济学虽然起头关心经济系统的部门联系,对公允注沉有所提拔,并逐步认识到多元价值,但这些变化并未底子改变其焦点定义和研究方式。现行经济学仍然正在保守框架内进行局部调整,分支间虽然起头呈现交叉,但分类逻辑并未发生底子性变化。比拟之下,新定义经济学正在素质定义上实现了底子性冲破,将经济学视为研究人类复杂行为系统下价值创制、分派取演化纪律的学科。这一改变使得新定义经济学正在研究视角上强调个别、组织、市场、社会、生态多层级系统阐发,沉视各层级交互感化。价值系统上,新定义经济学建立了包含互换价值、利用价值、生态价值、社会价值、文化价值的动态价值系统,强调价值创制、分派过程中公允取效率的均衡。学科分支上,新定义经济学环绕价值创制、分派、演化为从线,构成数字经济价值论、金融价值经济学、文化价值经济学等新型交叉学科。研究方式上,新定义经济学引入系统动力学、演化博弈等新方式,基于从体计较模子、收集模子进行多源数据融合阐发,为经济学研究供给了新的东西和视角。
本文提出经济学为“研究人类复杂行为系统下价值创制、分派取演化纪律的学科”,并深切切磋这一新定义若何改革经济学的学科分类逻辑。阐述从两个方面展开:一是打破层级壁垒,建立多层级阐发框架;二是分解多层系统对价值创制、分派及演化的内正在机制。保守的宏不雅-微不雅二分法正在解析现代复杂经济现象时,存正在显著短处,无法充实展示经济系统各层面之间错综复杂的非线性互动关系。取之构成明显对比的是,全新建立的“个别-组织-市场-社会-生态”多层级阐发框架(见表2),从视角分析审视经济勾当,各层级包含丰硕且彼此联系关系的要素,配合影响着经济勾当的开展取经济系统的运转。个别层级是经济勾当的微不雅根本,由做为经济行为从体的天然人形成,消费者、劳动者和创业者是其典型代表。个别正在经济运转中饰演着环节脚色,其行为决策、资本禀赋取价值不雅念是影响经济勾当的焦点要素。行为决策深受小我偏好、认知能力以及社会关系的摆布。小我偏好决定了消费者正在商品选择上的差别,例如偏好健康糊口的消费者更倾向于采办无机食物取健身器材;认知能力影响劳动者对新手艺的采取取使用,高认知程度的劳动者可以或许敏捷控制并使用先辈手艺,提拔劳动效率;普遍的社会关系为创业者搭建起资本取机遇的桥梁,使其更容易获取投资、合做机遇等环节贸易资本。资本禀赋方面,劳动技术、学问储蓄和财富情况至关主要。专业劳动技术取丰硕学问储蓄使劳动者正在劳动力市场上脱颖而出,获取更高收入,如资深软件工程师凭仗专业编程技术能获得优厚薪酬;财富情况优良的个别具有更多投资取创业本钱,可选择多样的投资体例,或凭仗本钱劣势创业之旅。价值不雅念同样影响深远,环保认识、社会义务感和文化认同塑制着个别经济行为。环保认识强的消费者鞭策企业绿色出产转型,采办环保产物促使企业采用环保材料取出产工艺;社会义务感强的个别积极投身公益勾当,创制社会价值;文化认同影响个别消费偏好取职业选择,具有强烈本土文化认同的个别可能更青睐本土品牌商品,退职业选择上也更倾向于取本土文化传承相关的行业。组织层级涵盖企业、非营利机构和部分等各类经济组织,它们是经济勾当的主要参取者取鞭策者。组织布局、计谋决策和资本设置装备摆设形成了这一层级的焦点要素。组织布局呈现科层制、扁平化等多种形态。科层制组织层级分明,分工明白,决策集中,适合大规模、尺度化出产运营;扁平化组织削减办理层级,消息传送高效,能敏捷响应市场变化,激发员工立异活力,如互联网创业公司多采用扁平化布局以顺应快速变化的市场。计谋决策决定组织成长标的目的,涵盖手艺研发、市场拓展取社会义务履行。企业加大手艺研发投入可提拔产物合作力,开辟新市场;积极履行社会义务,参取公益项目,有帮于树立优良社会抽象,提拔品牌价值,像一些企业开展扶贫帮农项目,既帮力社会成长,又提拔了本身声誉。资本设置装备摆设涉及资金、手艺、人力等要素的合理放置。将资金精准投入潜力项目,合理分派人力资本,实现人岗婚配,能极大提拔组织运营效率。例如,科技企业将资金沉点投入前沿手艺研发,同时配备专业手艺人才,能加快手艺立异,鞭策组织成长。市场层级包含商品市场、要素市场和金融市场,是经济资本设置装备摆设取价值互换的环节场合。市场布局、价钱机制和立异动力是其焦点形成要素。市场布局分为完全合作、垄断合作和寡头垄断等类型。完全合作市场企业浩繁,产物同质化,价钱由市场供求决定,如农产物市场;垄断合作市场产物存正在差别,企业有必然订价权,像各类品牌服拆市场;寡头垄断市场由少数大企业从导,市场所作款式复杂,如电信、价钱机制是市场调理资本设置装备摆设的焦点杠杆。商品价钱波动指导企业调整出产规模取产物布局,价钱上涨促使企业扩大出产,反之则缩减;要素价钱变化影响企业出产成本取投入组合,劳动力价钱上升,企业可能添加从动化设备投入以降低人力成本;利率汇率变更对金融市场和国际商业影响庞大,本币升值利于进口但晦气于出口,利率上升会投资取消费。立异动力包罗手艺立异和贸易模式立异。手艺立异鞭策企业开辟新产物、提超出跨越产效率,创制新市场需求(Schumpeter,1934),如智妙手机手艺立异不竭催生新功能取使用场景;贸易模式立异改变企业运营取盈利模式,电商平台打破保守发卖模式,创制了线易的全新贸易价值。社会层级涵盖轨制、文化取政策等宏不雅要素,对经济勾当起着规范、指导取调控感化。轨制系统、文化和政策系统是这一层级的环节形成。轨制系统包含法令律例、产权轨制和分派轨制。完美的法令律例保障市场次序,企业和消费者权益;合理的产权轨制激励企业和小我立异取投资,明白产权归属可保障立异收益;公允的分派轨制缩小差距,推进社会不变,如累进税制调理收入分派。文化包罗社会价值不雅、消费文化和创业空气。积极的社会价值不雅指导企业和小我行为,推进社会协调;消费文化变化影响市场需求,消费者对健康、环保产物需求增加促使企业调整产物布局;稠密的创业空气激发创业热情,鞭策经济立异成长,如一些地域的创业文化吸引大量人才投身创业。政策系统涉及财务政策、货泉政策和财产政策。财务政策通过税收和收入调理经济总量取布局,经济阑珊时减税增支刺激经济;货泉政策调理货泉供应量和利率影响经济运转,降低利率刺激投资取消费;财产政策指导财产布局优化升级,推进经济可持续成长,如对新兴计谋财产的搀扶政策鞭策财产转型。生态层级关乎天然资本取生态,是经济可持续成长的根本支持。天然资本、生态和承载力是其焦点要素。天然资本如地盘、能源、水资本等,是经济勾当的物质根本。其丰硕程度取合理操纵程度决定经济成长可持续性,丰硕的矿产资本为工业成长供给原料,但过度开采会影响持久成长。生态涵盖大气、水、土壤等生态系统,不只是人类根底,还为经济成长供给生态办事功能,如生态旅逛、生态农业依托优良生态成长。承载力即生态系统修复取承载极限。领会并遵照承载力,能避免过度开辟资本取,确保经济勾当正在生态系统可承受范畴内进行,实现经济取生态协调成长。各层级系统之间存正在着错综复杂的交互感化:①个别-组织。个别行为对组织决策具有主要影响,员工的工做立场、立异能力等要素会间接影响企业的出产效率和立异能力,进而促使企业调整计谋决策。同时,组织正在塑制个别能力方面也阐扬着环节感化,企业供给的培训机遇、工做空气等能显著提拔员工的专业技术和分析本质。②组织-市场。企业间的合作是鞭策市场布局变化的焦点力量,通过手艺立异、价钱合作等手段抢夺市场份额,可能导致市场集中度的变化。市场需求则如一只无形的手,指导企业计谋调整,当市场对某类产物需求添加时,企业会加大正在该范畴的出产和研发投入。③市场-社会。市场的成长情况间接影响轨制变化,跟着新兴财产的兴起和市场买卖体例的变化,原有的法令律例和监管轨制可能需进行调整和完美。政策律例又规范着市场行为,出台的反垄断政策能无效市场所作次序,消费者权益。⑤社会-生态。社会成长模式对生态具有深远影响,保守的高能耗、高污染成长模式会对生态形成,而可持续成长模式则注态。生态束缚也会倒逼社会转型,当生态恶化到必然程度,社会不得不调整成长计谋,采纳愈加环保的出产和糊口体例。⑥生态-个别。生态间接影响个别糊口体例,优良的生态会促使人们更多地参取户外勾当,选择绿色出行等健康糊口体例。个别的环保步履,如垃圾分类、削减一次性用品利用等,也能正在必然程度上改善生态情况。这种交互感化构成了强大的协同效应,无力鞭策经济系统的全体演化。以个别环保认识提拔为例,当越来越多的个别关心,选择采办环保产物,这一行为会促使企业灵敏捕获到市场需求的变化,进而投入资本研发和出产更环保的产物,鞭策整个市场向绿色化转型。而市场的绿色化趋向又会惹起的关心,随之出台相关政策,如对绿色财产的搀扶政策、对污染企业的政策等,指导经济系统朝着更可持续的标的目的成长,最终实现经济取生态的协同共进。
本研究提出“经济学素质上是研究人类复杂行为系统下价值创制、分派取演化纪律的学科”,并强调价值维度的多元化拓展。冲破保守经济学以市场互换价值为焦点的局限,建立了一个包含互换价值、利用价值、生态价值、社会价值和文化价值的动态价值系统。学科研究应环绕“价值创制—分派—演化”这一焦点从线进行深度展开,深切切磋多层系统对价值创制、价值分派取价值演化的影响机制(见图1)。个别通过劳动、立异等勾当间接创制经济价值。个别创业者凭仗灵敏的市场洞察力和立异,开辟出具有市场所作力的新产物或办事,从而创制互换价值。消费者通过绿色消费行为,选择采办环保产物,向市场传送绿色消费信号,促使企业调整出产标的目的,出产更多环保产物,间接创制生态价值。同时,个别通过不竭进修和培训,提拔本身的学问程度和技术,可以或许提超出跨越产效率,扩大价值创制规模。例如,控制先辈编程手艺的软件工程师,可以或许开辟出更高效、更优良的软件产物,为企业和社会创制更多价值。企业做为经济组织的主要构成部门,通过手艺研发、流程优化等体例提拔出产效率,创制经济价值。新能源汽车企业加大对电池手艺的研发投入,提高电池续航能力,降低出产成本,既满脚了市场对新能源汽车的需求,又创制了经济价值。企业履行社会义务、参取公益勾当,可以或许创制社会价值。企业开展扶贫项目,帮帮贫苦地域成长财产,提高本地居平易近收入程度,树立了优良的企业抽象,为社会协调成长贡献力量。此外,企业通过优化出产流程,削减资本华侈,采用环保出产手艺,削减污染排放,还能实现经济价值取生态价值的协同创制。市场所作机制是鞭策企业立异的主要动力,促使企业不竭创制价值。正在激烈的市场所作中,企业为了占领劣势地位,会加大手艺立异投入,开辟新手艺、新产物,催生新的财产和贸易模式,创制新的价值增加点。电商平台的兴起,打破了保守的地区,拓展了市场范畴,降低了买卖成本,为商家和消费者创制了新的贸易价值(武文珍和陈启杰,2012),以需求为导向的互联网贸易模式和价值创制正正在呈现(罗珉和李亮宇,2015)。平台通过大数据阐发,精准婚配供需两边,提高了市场买卖效率,推进了资本的优化设置装备摆设。正在社会层级中饰演着主要脚色,通过制定财产政策、供给公共办事,为价值创制营制优良。对高新手艺财产的搀扶政策,如赐与税收优惠、财务补助、研发赞帮等,可以或许指导资本向高价值创制范畴流动,推进高新手艺财产的成长。社会文化价值不雅的改变也会对价值创制标的目的发生影响。跟着环保认识的日益加强,社会对绿色产物和办事的需求不竭添加,促使企业加大正在绿色手艺研发和绿色财产成长方面的投入,鞭策绿色财产成为新的价值创制热点范畴。天然资本的合理开辟操纵可以或许创制经济价值,同时生态的可以或许发生生态价值。生态旅逛的成长,依托本地奇特的天然景不雅和生态资本,吸引旅客前来参不雅旅逛,既创制了经济收益,又促使本地加强对生态的,实现了经济价值取生态价值的双赢。对丛林资本进行可持续运营,正在丛林生态系统的前提下,合理开展木材加工等财产,既能获取经济好处,又能丛林的生态功能,如连结水土、净化空气、供给生物歇息地等。个别通过劳动获得工资收入,通过本钱投入获得利润和利钱。个别的技术程度、工做强度等要素决定其正在价值分派中的份额。具有高技术的专业人才,因为其劳动的稀缺性和高附加值,往往可以或许获得较高的工资收入;工做强度大、工做时间长的个别,也可能获得响应的加班补助或更高的薪酬报答。同时,个别的社会关系订定合同价能力也会影响分派成果。正在劳动力市场上,具有普遍社会关系的个别可能更容易获取高薪职位消息,正在取雇从进行薪酬构和时,具备较强议价能力的个别可以或许争取到更有益的薪酬待遇。正在企业内部,通过薪酬系统、股权激励等体例分派利润。科学合理的薪酬系统可以或许激励员工的工做积极性,按照员工的岗亭贡献大小、绩效表示好坏来确定薪酬程度,表现了按劳分派的准绳。股权激励则将员工的好处取企业的好处慎密连系,促使员工为实现企业价值最大化而勤奋工做。正在企业外部,通过供应链关系、市场买卖实现价值分派。企业取供应商之间的价钱构和决定了财产链上的价值分派款式。若是企业正在供应链中处于从导地位,具有较强的议价能力,就可以或许以较低的价钱采购原材料,从而正在价值分派中占领更有益的,获取更多利润。市场价钱机制是价值分派的次要手段。供求关系决定商品和要素价钱,进而影响价值分派。正在完全合作市场中,商品价钱由市场供求关系决定,企业只能按照市场价钱出售商品,获得取其出产效率和成底细婚配的利润。而正在垄断市场中,垄断企业凭仗市场,通过节制产量、提高价钱等手段获取超额利润,打破了公等分配准绳。例如,某些垄断企业通过专利壁垒或资本垄断,市场所作,抬高产物价钱,使得消费者不得不领取更高的价钱,从而将消费者残剩转移到垄断企业手中,导致价值分派失衡。社会保障等政策调理收入分派。累进税制可以或许缩小差距,高收入群体缴纳更高比例的税款,这些税收收入用于公共办事和社会保障系统扶植,为低收入群体供给福利支撑,如教育补助、医疗救帮、最低糊口保障等,保障的根基权益。同时,社会文化中的公允不雅念也会影响价值分派政策的制定。当社会遍及强调公日常平凡,会愈加沉视收入分派的公允性,出台相关政策办法来调理收入差距,推进社会公允。生态弥补机制是实现生态价值分派的主要手段。对生态区的财务转移领取,可以或许填补本地因生态而放弃的经济成长机遇成本,将生态价值为经济收益,实现生态价值的合理分派。碳排放权买卖等轨制,通过市场机制对碳排放进行订价,促使企业为削减碳排放而采纳环保办法,也实现了生态价值正在分歧企业之间的分派。那些可以或许无效降低碳排放的企业,能够将多余的碳排放权出售给其他企业,获得经济收益;而碳排放超标的企业则需要采办碳排放权,添加了出产成本,从而激励企业积极采纳节能减排办法。个别的进修能力和立异是鞭策价值创制能力提拔的环节要素。个别通过持续进修,不竭控制新手艺、新学问,可以或许提高本身的出产效率和立异能力,创制更高价值。个别的消费习惯和价值不雅念的变化,也会影响市场需求,进而鞭策财产升级。跟着消费者健康认识的提高,对健康食物、健身器材等产物的需求添加,促使相关财产加大研发投入,开辟出更多合适消费者需求的产物,鞭策财产向健康、绿色标的目的成长。企业的计谋调整和手艺立异能力决定其持久成长。保守制制业企业面临市场所作和手艺变化,向智能制制转型,引入先辈的出产设备和办理系统,可以或许提拔出产效率、降低出产成本、提高产质量量,从而提拔价值创制能力。组织文化和办理模式的变化,也会影响企业的价值演化标的目的。立异型的组织文化激励员工立异,扁平化的办理模式提高了决策效率,都有帮于企业顺应市场变化,实现价值的持续增加。手艺前进和市场布局变化是鞭策价值演化的主要力量。数字手艺的飞速成长催生了平台经济,改变了保守的价值创制和分派模式。平台经济通过收集效应,堆积大量的用户和商家,实现了资本的高效设置装备摆设和价值的快速创制。市场所作的加剧促使企业不竭立异,鞭策价值向更高条理演化。正在智妙手机市场,跟着手艺的不竭前进,手机功能越来越强大,企业为了正在合作中脱颖而出,不竭推出具有立异性的产物,如高像素摄像头、快充手艺、折叠屏等,鞭策了手机财产价值的不竭提拔。轨制立异和文化变化指导价值演化标的目的。学问产权轨制的完美,可以或许激励企业和小我加大研发投入,鞭策价值向学问稠密型范畴转移。社会对可持续成长的逃求,促使经济向绿色低碳标的目的演化。出台的环保政策,激励企业采用绿色出产手艺,鞭策新能源财产的成长,实现经济取的协调成长。同时,社会文化中对立异、环保等的认同,也会促使企业和小我正在价值创制和分派过程中愈加沉视可持续性。生态系统的变化会倒逼经济系统转型。跟着资本稀缺性的添加,如石油、煤炭等保守能源的逐步干涸,促使企业开辟替代能源,鞭策财产向绿色化转型。太阳能、风能、水能等新能源财产获得快速成长。生态价值不雅念的普及,也会改变经济成长模式,实现经济取生态的协同演化。消费者对生态产物的需求添加,促使企业调整出产标的目的,开辟更多生态敌对型产物,鞭策经济向生态化标的目的成长。价值创制、分派取演化是一个复杂且动态的过程,它反过来又会影响多层系统。个别、组织、市场、社会和生态等各个层级彼此交错、相互影响,配合鞭策价值的持续演朝上进步升级。正在生态层级,跟着生态系统的不竭变化和资本的日益严重,企业和社会必需面临新的挑和取机缘,进行顺应性调整和转型,以实现可持续成长。这种转型不只表现正在对资本的合理操纵和上,更表现正在对经济成长模式的深刻变化。通过鞭策绿色手艺立异、成长轮回经济、绿色消费等办法,可以或许实现经济取生态的协调共生,推进价值的持续创制取合理分派。同时,这种转型也将对个别、组织、市场和社会等层级发生深远影响,鞭策整个社会经济系统的全面升级取变化。
按照经济学的最新定义,保守的经济学分支学科颠末深度沉组,环绕“价值创制-分派-演化”这一焦点从线,拓展并深化了研究范畴,为经济学理论注入了新的活力。新的经济学分支学科将价值创制、价值分派、价值演化做为其焦点研究逻辑。它们不再局限于单一经济价值的视角,而是将互换价值、利用价值、生态价值、社会价值和文化价值等多元价值纳入研究范围。同时,将个别、组织、市场、社会和生态这五个层面纳入研究视野,并通过切磋这些层面之间的彼此感化及其对价值创制、分派和演化的影响,为理解经济现象供给了更为丰硕的视角。以下是基于经济学新定义建立的部门细分经济学科的思。以金融经济学的变化为例,正在新系统架构下,它不再局限于保守金融市场中的价钱构成机制取资产设置装备摆设策略研究。跟着金融科技立异海潮的涌起,金融价值经济学将研究视野拓展到智能合约、去核心化金融(DeFi)等新兴金融业态对价值创制机制的深刻影响。智能合约依托算法和代码从动施行金融买卖,极大地提高了买卖效率,降低了买卖成本,创制了全新的价值创制取分派模式。它去除了保守金融买卖中的两头环节,使得买卖两边可以或许间接进行价值互换,打破了保守金融系统中因消息不合错误称和中介机构参取导致的价值分派不均场合排场。正在价值分派方面,数字经济时代的大数据、人工智能等先辈手艺为处理保守金融系统中消息不合错误称、市场摩擦等问题供给了新路子。智能合约可以或许根据预设前提从动婚配买卖两边,并实现精准结算,确保价值分派愈加公允、通明。正在供应链金融场景中,通过智能合约,供应商能够正在货色交付后当即获得货款,避免了保守模式下因账期过长导致的资金周转坚苦,优化了财产链上的价值分派款式。同时,金融价值经济学聚焦于价值的演化纪律。正在瞬息万变的市场中,价值的形态取内涵持续演变,金融价值经济学深切分解价值演化的动力机制,如手艺立异、市场需求变化、政策调整等要素若何鞭策价值的演进;研究价值演化过程中的径依赖现象,即过去的决策和成长径若何影响当前和将来的价值;预测价值演化的将来趋向,为政策制定者供给科学的决策根据,帮力其制定合理的金融监管政策,金融市场不变;为市场参取者供给前瞻性的投资,帮帮他们正在复杂多变的金融市场中把握机缘,实现价值最大化。保守财产经济学正在新定义下转型为财产价值经济学,其关心点从纯真的财产布局、财产联系关系等方面,拓展到财产正在多层系统中的价值创制、分派取演化全过程。正在价值创制上,财产价值经济学深切研究分歧财产若何通过手艺立异、贸易模式立异等体例,正在个别、组织、市场等层级协同感化下创制多元价值。新兴的数字创意财产,通过个别创做者的立异灵感和技术,正在企业组织的整合取推广下,借帮互联网平台市场的,创制出丰硕的文化价值和经济价值。正在价值分派方面,它阐发财产内企业间、财产链上下逛之间以及财产取社会其他部分之间的价值分派关系。例如,正在汽车财产中,整车制制商、零部件供应商、经销商之间的利润分派,以及汽车财产成长对上下逛财产如钢铁、橡胶、正在价值演化上,财产价值经济学切磋财产若何跟着手艺前进、市场需求变化、社会文化变化以及生态束缚等要素实现转型升级。跟着环保深切,保守燃油汽车财产向新能源汽车财产演化,财产价值经济学研究这一过程中财产手艺立异径、市场所作款式变化、政策指导感化以及对相关财产的带动效应等,为财产成长供给理论指点,推进财产可持续成长。劳动价值经济学正在新经济学定义下,对劳动价值的内涵取外延进行了从头审视。它不再仅仅将劳动视为一种简单的出产要素,通过市场供求关系决定其价钱,而是深切挖掘劳动正在价值创制中的多元感化。分歧技术程度的劳动者正在价值创制中的贡献差别庞大,高级手艺工人和科研人员凭仗其专业学问和技术,可以或许创制出远超通俗劳动者的价值。劳动者的工做也会影响其价值创制能力,舒服、平安且富有立异空气的工做,可以或许激发劳动者的积极性和创制力,提拔劳动价值。正在价值分派上,劳动价值经济学强调成立公允合理的分派轨制,使劳动者的收入取他们所创制的价值相婚配。这不只包罗物质报答,还涵盖职业成长机遇、社会承认等非物质报答。正在价值演化方面,劳动价值经济学关心劳动者技术提拔、劳动不雅念改变以及劳动组织形式变化等要素对劳动价值的持久影响。跟着人工智能和从动化手艺的成长,劳动者通过不竭进修新技术,实现从简单反复性劳动向高技术、立异性劳动的改变,从而鞭策劳动价值的持续提拔,推进经济系统向学问稠密型、立异驱动型标的目的演化。国际经济学正在新定义下成长为国际价值经济学,其研究范围从保守的国际商业理论、国际出入均衡等范畴,拓展到全球经济系统中价值创制、分派取演化的复杂收集。正在价值创制方面,国际价值经济学研究分歧国度和地域若何操纵本身的资本禀赋、手艺劣势、文化特色等,正在全球财产链、供应链和价值链中创制价值。一些成长中国度凭仗丰硕的劳动力资本和较低的出产成本,正在劳动稠密型财产中创制价值;而发财国度则依托先辈的手艺和立异能力,正在高端制制业、学问稠密型办事业等范畴占领价值创制的制高点。正在价值分派上,国际价值经济学阐发国际商业法则、跨国投资政策以及全球金融系统等要素若何影响价值正在分歧国度和地域之间的分派。现行的国际商业法则可能存正在对某些发财国度有益的方向,导致成长中国度正在国际商业中面对价值分派不公的问题。国际价值经济学努力于研究若何通过国际经济合做取政策协调,实现愈加公允合理的价值分派。正在价值演化方面,国际价值经济学关心全球经济款式变化、手艺、天气变化等全球性要素对国际价值系统的持久影响。跟着数字经济的全球化成长,跨境电商、数字商业等新兴业态不竭出现,国际价值经济学研究这些新兴业态若何改变全球价值创制取分派模式,以及应若何调整成长计谋,顺应国际价值系统的演化趋向,提拔本身正在全球经济中的合作力。经济学新定义——“研究人类复杂行为系统下价值创制、分派取演化纪律的学科”,为经济学学科成长带来了全新的视角和标的目的。通过建立“个别-组织-市场-社会-生态”多层级阐发框架,打破了保守宏不雅-微不雅二分法的局限,全面了经济系统各层级之间复杂的交互关系及其对价值系统的影响机制。环绕价值创制、分派取演化这一焦点,对保守细分学科进行深度沉组,构成了金融价值经济学、财产价值经济学、劳动价值经济学、国际价值经济学等一系列新的学科分支,拓展了经济学的研究范围,提拔了经济学对现实经济问题的注释力和指点力(见表3)。价值创制-分派-演化取多层级阐发的无机融合,为理解经济运转供给了更为系统、全面的理论框架,有帮于鞭策经济学理论立异,更好地应对数字经济、生态危机等复杂经济问题,推进经济系统向更高效、更公允、更可持续的标的目的成长。将来,跟着经济社会的不竭成长和新问题的不竭出现,基于新定义的经济学学科分类逻辑将不竭完美和成长,持续为经济学研究和实践供给无力的支撑。
正在保守经济学中,以“稀缺性资本设置装备摆设”为焦点的定义存正在必然的局限性,难以全面阐释复杂多变的经济现象。鉴于此,本研究斗胆冲破保守认知框架,立异性地提出“经济学素质是研究人类复杂行为系统下价值创制、分派取演化纪律的学科”。这一新定义极大地拓展了经济学的研究视野,将研究范围从纯真的资本设置装备摆设延长至价值勾当的全流程,为经济学取多学科的深度融合奠基了的理论根本,有帮于打破学科壁垒,整合多学科学问来深切分解经济现象。为进一步深切理解经济现象的生成机制,本研究建立了“个别-组织-市场-社会-生态”的多层级互动阐发框架。该框架打破了保守层级间的割裂,全面展示各层级正在经济勾当中的彼此感化。个别的消费、劳动取立异行为影响组织决策,组织的运营取成长又塑制市场款式,市场的波动和立异鞭策取文化的变化,社会政策和文化不雅念指导生态取经济成长的均衡,生态的变化反过来影响个别取组织的经济行为。通过这一框架,我们可以或许愈加系统、全面地洞察经济现象背后的复杂关系。环绕“价值创制-分派-演化”这一焦点从线,本研究对经济学学科进行了沉组,催生出金融价值经济学、财产价值经济学、劳动价值经济学和国际价值经济学等新兴学科分支。这些新兴学科分支从分歧层面深切研究价值勾当,大大拓展了经济学的研究范围,提拔了对现实经济问题的注释力取指点力。例如,金融价值经济学专注于金融范畴价值创制取分派的新机制,财产价值经济学探究财产正在多层系统中的价值动态变化,劳动价值经济学从头审视劳动正在价值创制中的多元感化,国际价值经济学则聚焦全球经济系统中的价值收集。它们通过各层面之间的彼此感化机制,为理解经济系统的运做供给了更为丰硕、多元的视角。瞻望将来,基于新定义和多层级阐发框架的经济学研究,无望正在处理全球性经济问题方面阐扬更大感化。后续研究可进一步深化各层级之间的量化阐发,完美多层系统的协同演化模子,加强对新兴经济业态和复杂经济现象的研究,为全球经济的可持续成长供给更具针对性、更无效的理论支撑取实践径。

中文